島鏈上的智慧之翼 谷立言為什麼說台灣適合發展無人機?

台灣地緣位置的重要性,依然無時無刻牽動著這座島嶼的每一條神經。
前兩周美國在台協會(AIT)處長谷立言(Raymond Greene)在近期的演講中,再次提到了第一島鏈的戰略重要性,強調防線不應有任何脆弱的環節。
我過去長期研究國際趨勢並撰寫國際新聞。
2024年也應外貿協會之邀,至邦交國史瓦帝尼進行AI應用的英文主題演講。過去18年的科技記者及專利公司的採訪編輯經驗也讓我對台灣科技供應鏈深感興趣。
所以我對谷立言處長演講中提到台灣為什麼適合發展無人機做了簡要分析,也看到台灣如何利用自身產業供應鏈來重新定義國際地位。
隱形實力:為什麼台灣是無人機的天選之地?
谷立言處長在演講中捕捉到了台灣產業的特質,他認為台灣在無人機領域具備其他國家難以企及的三個優勢:
1.極致敏捷的產業韌性:
谷立言以COVID-19期間台灣迅速組建口罩國家隊為例,強調台灣企業擁有一種瞬間轉型的高效能力。當安全需求出現時,台灣企業能在極短時間內召集大廠及科學家、調整供應鏈,從商業代工跨足高階國防科技。
2.民間技術與安全需求的完美契合:
現代無人機不再僅依賴傳統重工業,更多是AI、強化通訊與自動控制系統。這些技術在台灣的民間部門(如新創與電子大廠)早已成熟,只需轉向應用,就能成為尖端的防衛力量。
3.全球公認的信任與標準:
谷立言特別強調供應鏈完整性。在全球追求非紅供應鏈的趨勢下,台灣如能透過與國際認證體系(如美國AUVSI的綠色無人機認證)對接,將成為全球最值得信賴的安全技術夥伴。
這種信賴基礎是台灣在變動局勢下的戰略優勢,讓台灣在製造設備的同時,轉化為穩定全球供應鏈的重要力量。
華麗轉身:從零件供應者到全球安全的關鍵節點
對台灣社會而言,投入無人機產業除了增加出口額,也讓我們可以從電子零件後的低毛利代工者,轉型為提供完整系統的方案整合商,進而帶動台灣經濟價值產生以下質變:
⏺︎產業結構升級:
無人機整合了航太、半導體與 AI。這促使台灣從低毛利的硬體代工轉向高附加價值的系統整合商。我們賣的是零件,同時也是能解決問題的智慧系統。
⏺︎磨練邊緣AI(Edge AI)的實戰實力:
無人機是 AI 最佳的應用平台。透過研發,台灣能強化半導體晶片在自動導航、目標辨識上的技術,這些能力未來也可以外溢至自駕車、智慧物流等領域。
⏺︎建構社會韌性:
在地形複雜、自然災害頻繁的台灣,無人機能在搜救、基礎建設維護及環境監測上發揮極大作用,大幅提升社會的安全防護層級。
既然台灣適合發展無人機、也了解台灣發展無人機有哪些具體好處,那有哪些大廠已經在供應鏈中呢?目前台灣的無人機國家隊已然成形,整體分工明確且實力堅強。
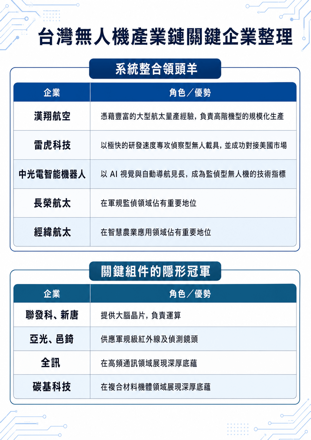
在系統整合領頭羊中,漢翔航空憑藉豐富的大型航太量產經驗負責高階機型的規模化生產,同時雷虎科技以極快的研發速度專攻偵察型無人載具並成功對接美國市場,而中光電智能機器人則以AI視覺與自動導航見長,成為監偵型無人機的技術指標,長榮航太與經緯航太則分別在軍規監偵與智慧農業應用領域佔有重要地位。
此外,關鍵組件的隱形冠軍同樣不可或缺,聯發科與新唐提供大腦晶片負責運算,亞光與邑錡供應軍規級紅外線及偵測鏡頭,而全訊與碳基科技則分別在高頻通訊與複合材料機體領域展現深厚底蘊。

從製造中心到全球安全技術關鍵輸出者的晉級,發展無人機是台灣近幾年除了半導體業也同時備受關注的一塊潛力瑰寶。
有實力才有尊嚴,這是我從谷立言處長的演講中學到最深刻的一課。點此觀看影音說明,歡迎關注我,一起探索全球新聞及台灣未來。
◽本文為專家作者觀點,不代表《今周刊》立場


